Onder het bevoegd gezag van “De Stroming”, Stichting voor Protestants Christelijk primair onderwijs in het Land van Heusden en Altena vallen onderstaande scholen:
cbs De Regenboog te Nieuwendijk
cbs De VerreKijker te Waardhuizen
Vereniging De Stroming is opgericht op 23 november 2000.
Op 22 juni 2022 is bij notariële akte de vereniging omgezet naar een stichting.
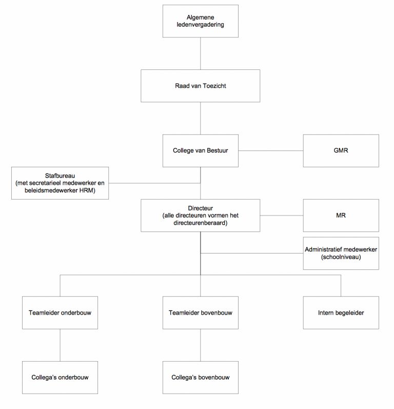
Sinds 1 augustus 2018 zijn het bestuur en het intern toezicht organiek gescheiden. De heer Martin de Kock is vanaf 1 september 2022 het College van Bestuur en is daarmee eindverantwoordelijk voor de kwaliteit van het onderwijs op de 11 scholen en voor alle medewerkers van De Stroming.
Het College van Bestuur wordt bijgestaan door een beleidsmedewerker personeelszaken, een controller, een beleidsmedewerker huisvesting en een secretarieel medewerker.
Contactgegevens bestuurskantoor:Bezoekadres: Waardhuizen 38, 4287 LS WAARDHUIZEN, 0183 – 501613Postadres: De Stroming, Postbus 161, 4250 DD WERKENDAMContact mailadres: secretariaat@destroming.eu
De Raad van Commissarissen bestaat uit 5 leden.Met elkaar houden zij toezicht op het College van Bestuur en daarmee op de kwaliteit van het onderwijs.Het belang van ouderparticipatie en de medezeggenschap neemt toe. Via de (schoolgebonden) medezeggenschapsraad (MR) en de (bovenschoolse) gemeenschappelijke medezeggenschapsraad (GMR) wordt deze inbreng gewaarborgd.
Voor ouders blijft de school uiteraard het aanspreekpunt voor alle zaken die uw kind of de school aangaan. De directie draagt de verantwoordelijkheid voor de dagelijkse gang van zaken.
Meer informatie over stichting De Stroming kunt u vinden op: www.destroming.eu
Het organogram

